借用書テンプレート
借用書にはさまざまな種類がありますので目的に合った借用書を無料でダウンロードしてカスタマイズしてご利用ください。
- 利息あり
- 利息なし
- 連帯保証人あり
- 連帯保証人なし
- 物品借用書
- 鍵借用書
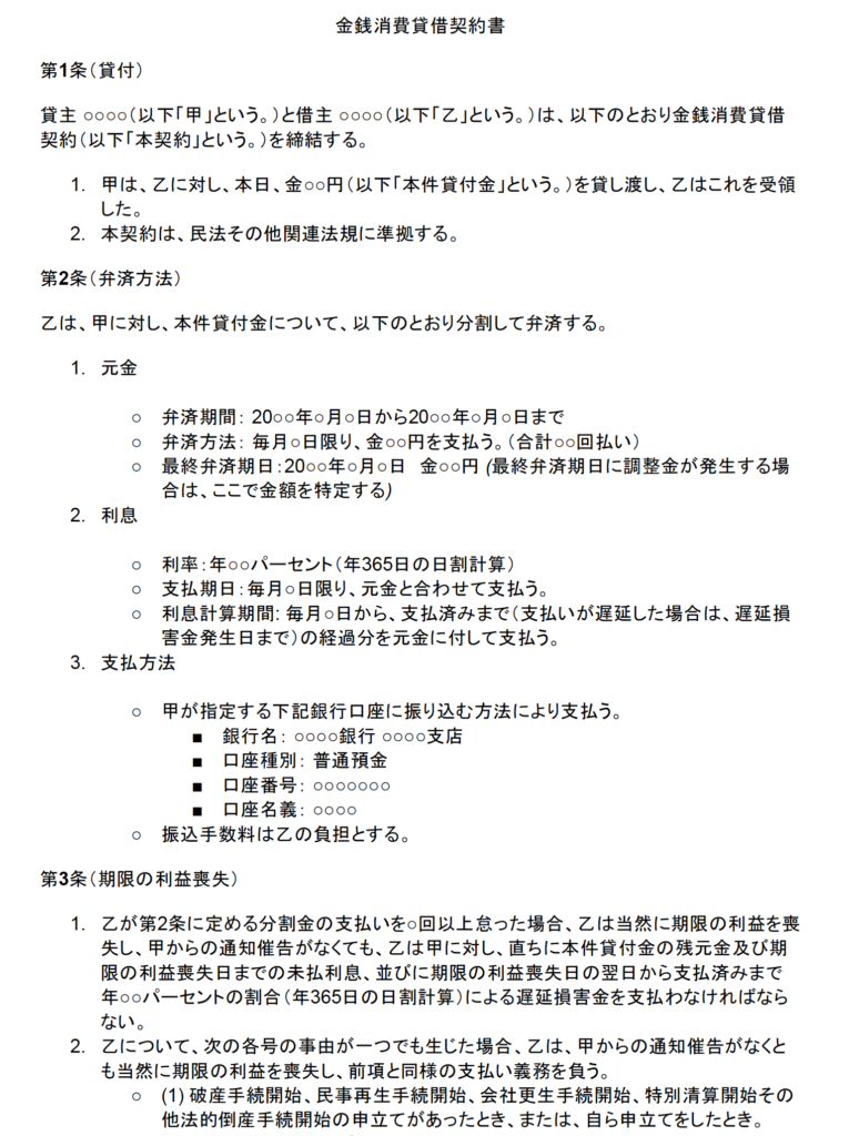
金銭消費貸借契約書(Word PDF)


金銭消費貸借契約書の超重要ポイント
- 誰が誰に貸す?: 貸主・借主(・連帯保証人)の情報を正確に。
- いくら?: 貸付金額をはっきり書く。
- どう返す?:
- 元金:いつまでに、いくらずつ返すか(分割 or 一括)。
- 利息:利率、計算方法、支払日。
- 支払方法:振込先口座など。
- 遅れたら?:
- 期限の利益喪失:分割払いができなくなる条件。
- 遅延損害金:遅れた場合のペナルティ(利率など)。
- 保証人は?: 連帯保証人の責任範囲を明確に。
- もめたら?: どこの裁判所で争うか。
- その他:
- 契約書は2通作成、署名(または記名)・捺印。
- 収入印紙が必要な場合あり。
- 日付を忘れずに。
- 公正証書がおすすめ(特に高額な場合)
- 専門家に相談!: 弁護士・行政書士にチェックしてもらうのがベスト。
特に注意!
利息・遅延損害金は、法律の上限を超えないこと!
個人間の貸し借りでも、必ず契約書を作ること!
契約書の内容を、両者がしっかり理解してからサインすること!
個人用のテンプレート(Word PDF)連帯保証人あり


-
個人の借用書の書き方のポイント
このテンプレートは、ある個人(借主)が別の個人から金額を借り受け、その受領を確認する文書です。
- 書き方:
- 宛名の欄には貸主の名前を記入します。
- 借用金額欄には借りる金額を数字で記入します。
- 本文では借主が借用金を受領したことを明記します。
- 記の部分では借用に関する詳細条件を列挙します。
- 返済期日:借用金の返済期限を年月日で記入
- 利息:年利率を%で記入
- 返済方法:返済手段(口座振込など)を記入
- 遅延損害金:返済が遅れた場合の年利率を%で記入
- 期限の利益喪失:契約違反時の即時返済義務について記載
- 連帯保証人の義務:保証人が負う責任について記載
- その他の特約事項があれば第7項以降に追記
- 末尾には作成日付と借主・連帯保証人の署名・捺印欄を設けます。
- 年月日を記入
- 借主・保証人の氏名と住所を記入し、捺印
- 捺印の右側に収入印紙を貼付
このテンプレートは、金銭の貸借関係を正式に文書化し、借主と貸主(またはその連帯保証人)間の権利と義務を明確にするために使用されます。契約の具体的な条項(返済期日、利息率、返済方法、遅延損害金率)は、利用者が状況に応じて記入する部分が空白になっており、カスタマイズ可能です。
- 書き方:
家族・夫婦用のテンプレート(Word PDF)連帯保証人なし

この文書は家族間で金銭の貸し借りを行う際に正式な合意を文書化するために用いられるもので、借主と貸主の間の金銭の移動を正式に記録します。
以下はその内容の詳細です:
- 内容:
- 借主が特定の金額を借り受けたことの確認。
- 返済期日の具体的な日付の記入欄。
- 利息の有無や利率についての記入欄。
- 返済方法(例:銀行口座への振込)の記入欄。
- 遅延損害金の率についての記入欄。
- 契約違反時の損害賠償等についての記入欄。
家族間であっても金銭の貸し借りを明確にし、将来的な誤解や争いを避けるために有効です。家族間であっても法的な効力を持たせるために、返済に関する具体的な条件を書面に記すことが推奨されます。借用書は、貸し手と借り手双方の合意の下で署名され、必要に応じて法的証拠として使用されることがあります。
物品用のテンプレート(Word PDF)

物品を一時的に借りる際の正式な手続きを記録するために使用されます。以下にその主要なポイントについて説明します。
- 日付: 借用書が作成された日付を記録します。
- 借用者情報: 借用する物品の受取人の名前、連絡先情報、および署名が含まれます。
- 物品の詳細: 借用する物品の名称、数量、状態、返却予定日などの具体的な詳細を記録します。
- 借用期間: 物品を借りる開始日と終了日を記入します。
- 条件: 借用する物品の取り扱いに関する特定の条件や規則が記載されている場合があります。
- 署名: 借用者と貸出者双方の署名が必要です。
この借用書は、物品の貸し借りに関する合意が正式に行われ、両者の権利と義務が明記されていることを保証します。また、後日の争いを防ぐための記録として機能します。
利息なし・無利子のテンプレート (Word PDF)


金銭などの財産を無利子で貸し借りする際に使用される契約書です。主なポイントを以下に説明します。
- 契約当事者: 貸し手(債権者)と借り手(債務者)の名前と署名が必要です。
- 借用金額: 貸し手が借り手に貸し出す金額を記載します。
- 返済条件:
- 借用金の返済期日が明記されており、借り手がいつまでに返済を完了しなければならないかが規定されています。
- 返済方法は、無利子であることと、分割返済が可能かどうか、一括返済が必要かどうかなどの条件が記されることがあります。
- 返済の催促についての規定がある場合、返済期日後に催促があった場合の手続きや対応について記述されていることがあります。
借用証書は、お金を貸し借りする際に法的な証拠として機能し、両者の合意を文書化します。無利子であることを明記することにより、利息が発生しないことが確認できます。これにより、貸し手と借り手の間の誤解を避け、将来的な争いを防ぐことができます。
借用書の書き方・見本 (一括/分割選択式の借用書テンプレート)
ここでは一括返済、分割返済の項目が入ったテンプレートで書き方の説明します。
借用書を作成する際は、借用金額、借用日、返済期日、利息、返済方法、返済場所などの必要事項を漏れなく正確に記入することが重要です。返済方法は一括返済、分割返済、その他から選択し、分割返済の場合は毎月の返済額も記入します。
また、返済が遅れた場合に借主が期限の利益を失い、直ちに全額返済しなければならないことを明記しておきます。トラブルに備えて、裁判を行う裁判所を予め決めておく合意管轄裁判所の条項も設けます。
借用書への捺印は、印鑑の上から軽く染み込ませるように押印し、にじみや欠けのないようにしてください。借用書は2通作成し、借主と貸主がそれぞれ1通ずつ保管します。


- 借用金額:借りる金額を記入します。
- 借用日:お金を借りる日付を記入します。
- 返済期日:借りたお金を返済する日付を記入します。
- 利息:年間の借用利率を記入します。
- 返済方法:一括返済、分割返済、その他の中から選択し、☑をつけます。分割返済の場合は、毎月の返済額を記入します。
- 返済場所:返済する金融機関口座を指定します。
- 期限の利益の喪失:返済が遅れた場合、催告なしに借主が期限の利益を失い、直ちに全額返済しなければならないことを明記しています。
- 合意管轄裁判所:契約に関するトラブルが発生した際に、裁判を行う裁判所を予め決めておくための条項です。
【注意点】
- 金額、日付、利率、返済方法、住所、氏名など、必要事項を漏れなく正確に記入してください。
- 捺印する際は、印鑑の上から軽く染み込ませるように押印し、にじみや欠けのないようにしてください。
- 借用書は2通作成し、借主と貸主がそれぞれ1通ずつ保管します。
借用書の収入印紙

借用書を作成する際には、借入金額に応じて収入印紙を貼付することが法律で定められています。この収入印紙の貼付を怠ってしまうと、借用書の法的効力が失われてしまうだけでなく、税法上のペナルティを受けるリスクもあります。個人間でも必ず貼り付けるようにしましょう。
ただし、借入金額が1万円未満の場合は、収入印紙を貼付する必要はありません。
借用書の作成方法については、具体的な手順や注意点があります。また、最近では電子借用書の利用も可能になってきています。
将来、金銭の貸し借りに関わる機会が増えてくると、これらの知識が実務で役立つでしょう。借用書の作成から収入印紙の貼付、電子借用書の利用に至るまで、関連する情報を幅広く理解しておくことをおすすめします。
収入印紙の金額一覧表
| 借入金額 | 印紙代 |
|---|---|
| 10万円以下 | 200円 |
| 10万円超50万円以下 | 400円 |
| 50万円超100万円以下 | 1,000円 |
| 100万円超500万円以下 | 2,000円 |
| 500万円超1,000万円以下 | 10,000円 |
| 1,000万円超5,000万円以下 | 20,000円 |
| 5,000万円超1億円以下 | 60,000円 |
| 1億円超 | 100,000円 |
収入印紙の割印
契約書などに印紙を貼った場合、その文書と印紙の彩紋にかけて判明に消印(割印)しなければなりません。消印は、文書の作成者、代理人、使用人、従業者の印章又は署名で行えば良く、必ずしも契約書に押した印でなくても構いません。また、複数の作成者がいる場合は、そのうち1人が消印すれば十分です。ただし、消印は一見して誰が行ったかが明らかで、通常の方法では取り去ることができない程度に行う必要があります。
つまり、貸す人でも借りる人の関係者であればどちらでも良いのです。
参照:印紙の消印の方法

借用書の効力についてよくある質問
- 借用書にはどのような効力がありますか?
-
借用書は、お金の貸し借りの証拠として裁判でも使える契約書と同等の効力を持っています。
- 借用書には誰の署名が必要ですか?
-
借用書には債務者の署名が必要ですが、債権者の署名がなくても効力は変わりません。
- 借用書に収入印紙を貼り忘れると効力はどうなりますか?
-
1万円以上の金額を記載した借用書には、収入印紙の貼付が必要です。収入印紙を貼り忘れると、本来の印紙税額の3倍の金額を徴収されるペナルティーがありますが、法的効力には影響しません。
- 借用書を公文書にするにはどうすればよいですか?
-
借用書を公文書にするには、公証役場で公正証書にする方法があります。公正証書は、公証人が当事者の本人確認や意思確認を行った上で作成する文書です。
- 私文書の借用書と公正証書の違いは何ですか?
-
私文書の借用書は、債務者が支払わない場合、裁判を起こして勝訴判決等の債務名義を得ることで強制執行が可能です。一方、公正証書は、裁判を経ずに直接強制執行ができる執行力を持っています。

よくある質問 FAQ
- 借用書を作成する際に注意すべき点は何ですか?
-
借用書を作成する際は、借主と貸主の情報、借用金額、返済期日、利息、返済方法などを正確に記載することが重要です。また、両者の署名と捺印を忘れずに行ってください。
- 借用書は何通作成すべきですか?
-
借用書は、借主と貸主がそれぞれ1通ずつ保管できるよう、2通作成することをおすすめします。
- 借用書にはどのような印鑑を使用すべきですか?
-
借用書には、実印(登録印)を使用することが望ましいですが、認印(銀行届出印など)でも問題ありません。ただし、シャチハタ式の浸透印は避けてください。
- 借用書の内容に不明な点がある場合はどうすればよいですか?
-
借用書の内容に不明な点がある場合は、signing前に弁護士などの専門家に相談することをおすすめします。トラブル防止のためにも、契約内容を明確にしておくことが大切です。
- 借用書の保管方法はどのようにすべきですか?
-
借用書は大切な書類ですので、火災や水害、紛失などのリスクを避けるため、金庫や防火保管庫などの安全な場所に保管してください。また、デジタルデータとしてスキャンしてバックアップを取っておくことも有効です。
- 借用書の有効期限(時効)はありますか?
-
借用書自体に有効期限はありませんが、借用金の返済に関する債権の消滅時効は、債権の種類によって異なります。一般的な金銭消費貸借契約の場合、時効は10年です。参照:法務省
- 借用書の内容を変更したい場合はどうすればよいですか?
-
借用書の内容を変更する場合は、借主と貸主の合意が必要です。変更内容を記載した覚書を作成し、両者が署名・捺印をすることで、変更内容を有効にすることができます。
- 借用書を紛失してしまった場合はどうすればよいですか?
-
借用書を紛失した場合は、まず相手方に連絡をして、紛失したことを伝えてください。その上で、借主と貸主の合意のもと、新たに借用書を作成し直すことになります。